Our approach is dynamic and does not rely on the “Buy, Hold, and don’t worry” philosophy...

Today’s investment strategies are often based on mid-20th century principles. The investment industry is still mostly based upon those principles and therefore, allocations are static and often set and not reviewed to address the current environment. The buy and hold philosophy is often the tactical approach in this case, which by definition states that statistically, events follow a historical pattern. Mark Twain said it best when he said “History rhymes: it does not repeat”.

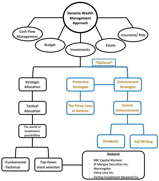
At Bois Wealth Management Advisory Group, we strongly believe in our “Dynamic Wealth Management” approach. Our strategic and tactical allocation is dynamic and is based on a multi facet investment process through an open architecture system.

We are truly different. We pride ourselves in our ability to bring alternatives strategies to our investment process including protective and defensive strategies. Our professional team will review, asses, evaluate, and educate you on your options now and throughout your life cycle.